药明康德前三季度净利增八成:再次上调全年指引,拟28亿向高瓴投资出售两家子公司

mysmile 1 0

国内CXO巨头药明康德交出了一份亮眼的成绩单。

10月26日,无锡药明康德新药开发股份有限公司(药明康德,603259.SH;2359.HK)公布2025年三季报。公司第三季度整体收入120.57亿元,同比增长15.26%,其中持续经营业务收入120.4亿元,同比增长19.7%。归母净利润35.15亿元,同比增长53.27%,利润总额同比增长82.89%,达到51.3亿元。

药明康德三季报业务数据

前三季度来看,期内营业收入328.6亿元,同比增长18.61%,其中持续经营业务收入324.5亿元,同比增长22.5%。前三季度归母净利润120.76亿元,同比增长84.84%,利润总额同比增长91.45%,达到150.37亿元。上述持续经营业务是相较于终止经营业务,药明康德将2025年前三季度或对比年度内已签署股权出售协议或完成出售处置的相关业务,划分为终止经营业务。

对于利润总额和净利润的大幅增长,药明康德称,主要系公司持续聚焦及加强CRDMO(合同研究、开发与生产)业务模式,营业收入持续增长,同时持续优化生产工艺和经营效率,以及临床后期和商业化大项目增长带来的产能效率不断提升,提高了整体的盈利能力;同时,公司出售持有的联营企业 WuXi XDC Cayman Inc.(药明合联,2268.HK)部分股票的收益,进一步提升了公司的利润。

2025年以来,药明康德已经多次减持药明合联,最近一次发生在10月份。10月9日,药明康德公告称,已于10月8日通过大宗交易方式,出售了间接控股子公司所持有的药明合联3030万股股票,约占药明合联总股本的2.47%,套现约23.46亿港元(不含交易费用),占公司最近一期(2024年度)经审计归属母公司股东净资产的3.67%。本次出售药明合联股票的投资净收益对公司2025年度税后净利润的影响约为人民币16.79亿元,占公司最近一期(2024年度)经审计归母净利润的比例超过10%。2025年度累计出售药明合联股票的投资净收益对公司2025年度税后净利润的影响约为43.51亿元。

对于减持的原因,药明康德强调,相关现金收益将用于加速推进全球产能及能力建设,吸引并保留优秀人才,持续强化公司独特的一体化CRDMO业务模式。

药明康德拟出售子公司股权

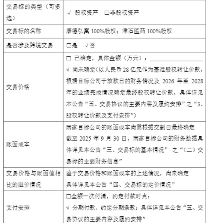
值得关注的是,在发布2025年三季报的同时,药明康德还通过另一条公告对外宣布,全资子公司上海药明康德新药开发有限公司(简称“上海药明”)拟转让其所持有的上海康德弘翼医学临床研究有限公司(简称“康德弘翼”)和上海药明津石医药科技有限公司(简称“津石医药”)100%股权。本次转让的交易对价为人民币28亿元,受让方也是两家公司,即上海世和融企业管理咨询有限公司及上海世和慕企业管理咨询有限公司,它们均是高瓴投资通过旗下私募股权基金为本次交易目的新设立的公司。

对于此次股份转让的原因,药明康德称,主要是为了聚焦CRDMO业务模式,专注药物发现、实验室测试及工艺开发和生产服务,并加速全球化能力和产能的投放。药明康德称,本次交易各方就交易方案经协商一致已签订了《股权转让协议》并生效,但本次交易事项尚未完成交割,尚需各方完成必要的政府许可/备案手续,包括通过中国经营者集中申报审查、完成工商变更登记等。此外,上述交易对价作为基准股权转让价款,尚需根据目标公司于放款日的运营资本和现金负债等财务情况及2026年至2028年的业绩完成情况确定最终股权转让价款。

药明康德的业务可以分为化学业务、测试业务、生物学业务、其他业务四大板块。截至2025年9月底,药明康德的持续经营业务在手订单为598.8亿元,同比增长41.2%,再创历史新高。此外,2025年前三季度公司持续经营业务收入人民币324.5亿元,其中来自美国客户收入221.5亿元,同比增长31.9%;来自欧洲客户收入38.4亿元,同比增长13.5%;来自中国客户收入50.4亿元,同比增长0.5%;来自其他地区客户收入14.2亿元,同比增长9.2%。

在四大业务板块中,化学业务的收入贡献最高:前三季度,化学业务收入同比增长29.3%,实现收入259.8亿元。值得关注的是,与GLP-1减肥药密切关联的TIDES(寡核苷酸和多肽)业务收入同比增长121.1%,达到人民币78.4亿元。截至2025 年9月末,TIDES在手订单同比增长17.1%。

对于2025年,药明康德进一步上调全年业绩指引,预计2025年持续经营业务收入重回双位数增长,增速从13%-17%上调至17%-18%,公司整体收入从425亿元-435亿元上调至435亿元-440亿。药明康德称,公司将聚焦CRDMO核心业务,持续提高生产经营效率,有信心在2025年进一步提升经调整non-IFRS归母净利率水平。此外,公司积极推进全球产能建设,而由于部分工程结算周期比预期较长,预计2025年资本开支从70亿-80亿,调整为55亿-60亿;随着业务增长、效率提升以及考虑到工程付款时间性差异,预计2025年自由现金流从50亿-60亿上调至80亿-85亿。